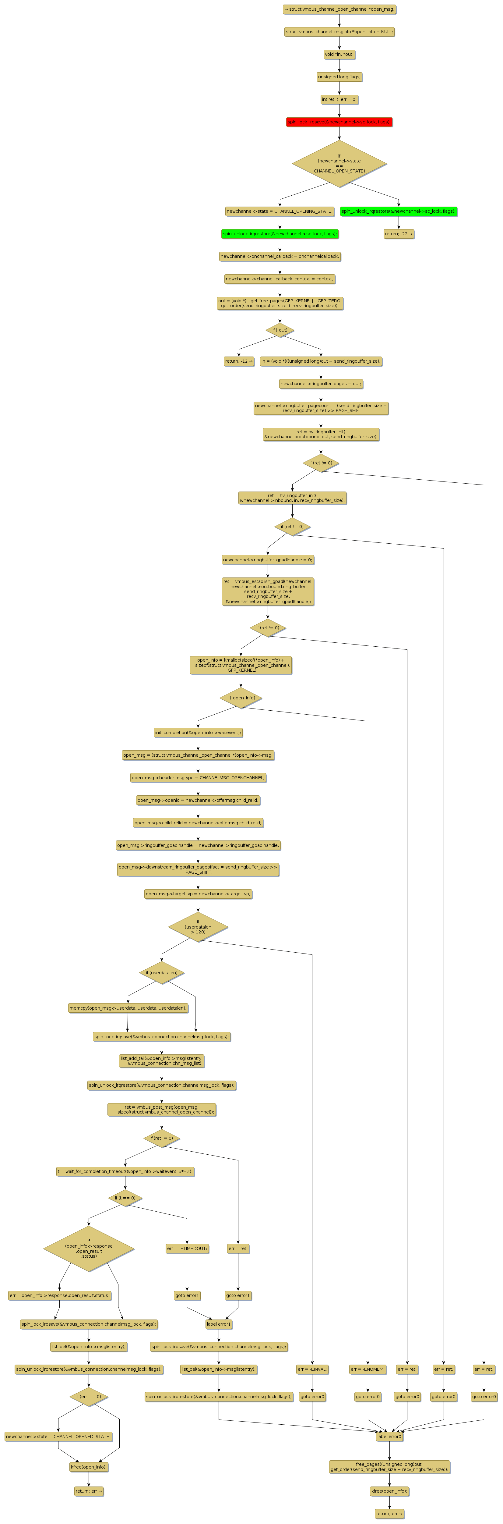
Instance Verification Kit (IVK)
spin lock @ [2289+47+/linux-3.19-rc1/drivers/hv/channel.c]
Instance Signature: sc_lock
|
The Matching Pair Graph:
|
|
Function Name
|
Control Flow Graph (CFG)
|
Events Flow Graph (EFG)
|
Source Correspondence
|
|
vmbus_open
|
|
|
[1928+10+/linux-3.19-rc1/drivers/hv/channel.c]
|